当前位置:
首页
政务公开
专利行政执法信息
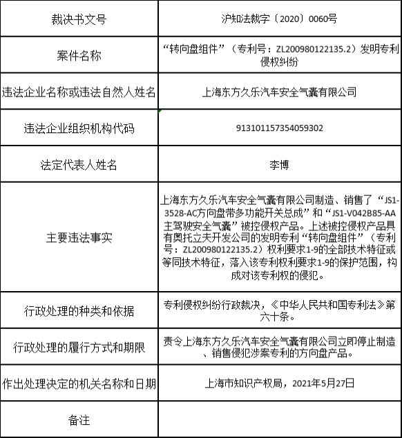
专利侵权纠纷处理案件(沪知法裁字〔2020〕0060号)
时间:2021-06-15
分享到:
打印本页
关闭窗口